电磁兼容与电磁辐射检测,EMC检测
电磁兼容性测试
电磁兼容标准,要求电子电机设备相关产品必须符合辐射干扰与传导干扰
发射规格,以及辐射耐受性与传导耐受性规格。为了验证电子电机设备EMC
设计是否良好,必须在研发之整个过程中,对各种电磁干扰源之发射干扰、传
输特性及受干扰设备能否负荷耐受性测试,验证设备否符合相关电磁兼容性
标准和规范。
电磁兼容性测试包含电磁干扰测试(EMI)及电磁耐受性测试 CE 表示可以传导发射(Conducted Emission),CS 表示传导耐受性(Conducted usceptibility),RE表示辐射发射(Radiated Emission),RS 表示辐射耐受性(Radiated Susceptibility)
电磁干扰(EMI,包括CE 及RE)
测试主要内容有:电子电机产品和设备在各种电磁杂讯环境中之传导干扰
和辐射干扰发射量之测试及各种讯号传输时,干扰传递特性之测试。
而电磁耐受性(EMS,包括CS 及RS)测试主要内容则有:
1.对电场、磁场之辐射耐受性测试;
2.对电源线、控制线、讯号线、地线等注入干扰之传导耐受性测试;
3.对静电放电和各种暂态电磁波(突波或电性快速暂态)之耐受性测试
广州广电计量检测股份有限公司(GRGT)定位行业高端,引领行业先锋,
历经近50年的发展,目前成为一家技术精湛、服务精心、管理精细的国内一
流的计量检测专业机构。
GRGT是原信息产业部电子602计量站,通过国家实验室(CNAS)认可,
并获得中国计量认证(CMA)和食品检验机构资质认定(CMAF),是中国
CB实验室,建立企业计量最高标准一百多项,通过CNAS认可项目1075项。
同时,获得众多国际著名机构和组织的能力认可和授权,还是是国家**计划
重点高新技术企业、国家中小企业公共服务示范平台、中国计量测试服务最具
影响力十大领军企业、全国计量检测技术服务业百强、中国质量服务信誉3A
级企业,拥有国家级企业技术中心、中国通信工业协会计量检测服务中心、北
斗导航产品检测平台、国家质检总局职业技能鉴定实训**、广东省重点工程
技术研究开发中心、广州市运输包装检测重点实验室。
GRGT为各个行业提供仪器校准、环境与可靠性试验、电磁兼容检测、安
全检测、化学检测、环境监测、职业健康检测与评价、食品检测、产品全球认
证、国家职业技能鉴定等一站式服务。
联系人:李先生 13 80 88 40 060 020- 6 683 7067
广电计量电磁兼容检测中心能力介绍
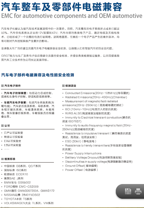
汽车整车及零部件电磁兼容检测

轨道交通电磁兼容检测

电磁辐射,电离辐射安全检测

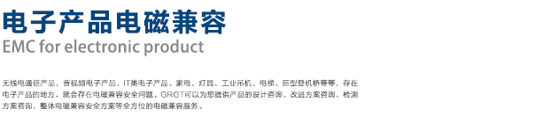
电子产品电磁兼容检测

